继续教育学院
导航切换
首页
betway必威体育官方网站
betway必威平台
新闻中心
自学考试
成人教育
技能培训
betway必威安卓
返回主站
学院首页
>
继续教育学院
>
betway必威平台
>
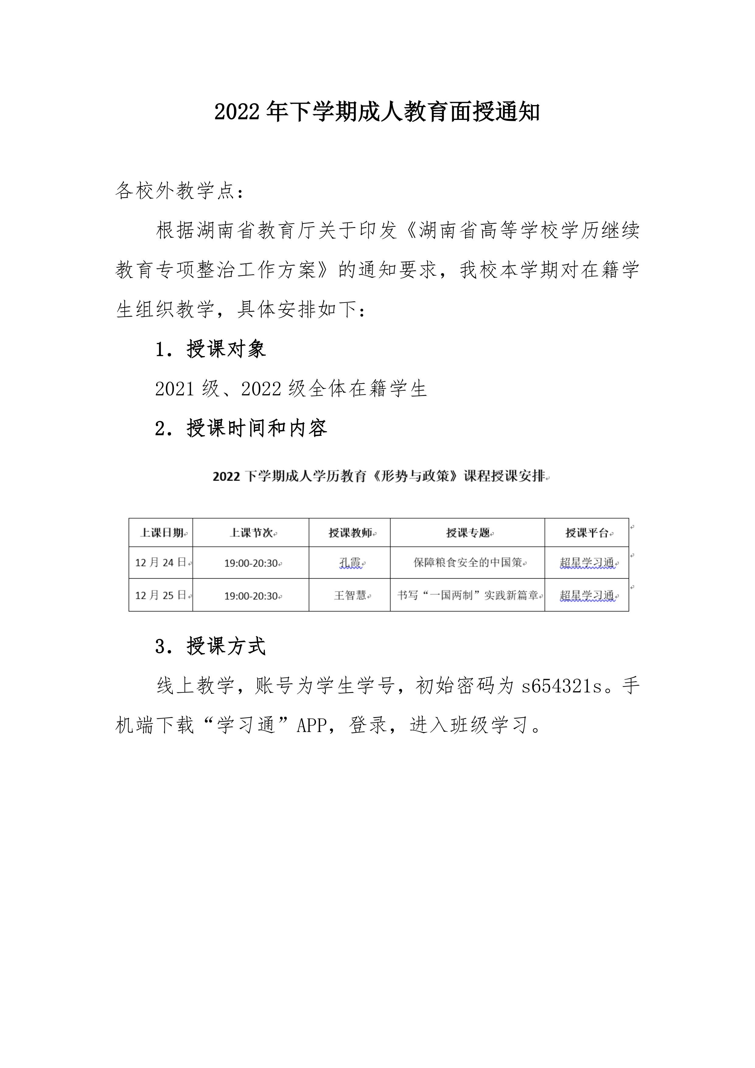
2022年下学期成人教育面授通知
来源:继续教育学院 时间:2022-12-20
上一篇:
2021年度必威国际官网首页入口网站继续教育发展报告
下一篇:
致成人高等学历教育2023级报考考生的公告(第一号)
公众号
移动门户
返回顶部
betway888必威