365必威
导航切换
365必威
部门概况
betway备用网址
职称专栏
人才引进
工资福利
党建园地
新闻通知
下载中心
返回主站
学院首页
>
365必威
>
betway备用网址
>
人事管理
>
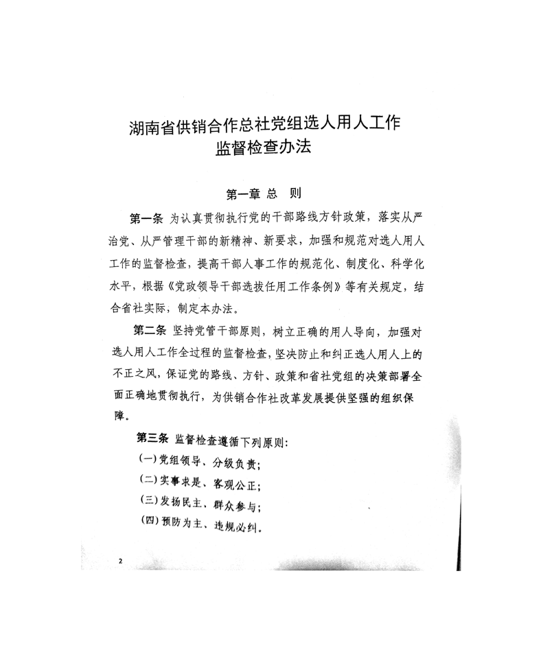
关于印发《湖南省供销合作总社党组选人用人工作监督检查办法》的通知
来源:未知 时间:2018-05-31
上一篇:
关于机关事业单位县处级女干部和具有高级职称的女性专业技术人员退休年龄问题的通知
下一篇:
印发《关于加强干部选拔任用纪实工作的实施意见》的通知
公众号
移动门户
返回顶部
betway888必威